大盘拉据震荡为主,不宜频繁操作,选股注重业绩基本面
如消息面没更多实质利好,预计短期大盘将延续拉据震荡为主,操作上建议注重把握节奏参与,不宜频繁操作,选股多围绕业绩基本面确定性良好品种参与,另也可积极围绕外资增持标的精心筛选布局。股市有风险,投资需谨慎。

操作:关注前期大幅调整但基本面未恶化的板块(如酿酒),其已逐渐走强,可能成为反弹先锋。提前选好目标股,避免盘中临时决策,减少操作失误。耐心持股:逻辑:市场短期大跌概率低,二次探底或反弹随时可能发生,频繁换股易错失机会。操作:持股为主,等待反弹信号(如多周期底背离共振)。

牛市初期震荡格局下,投资者应采取“以确定性为核心、耐心持有优质标的”的策略,避免短线频繁操作,通过基本面选股并长期持有实现稳健收益。牛市初期的特征与震荡原因结构性行情主导:本轮牛市呈现“超跌反弹的科技牛”特征,板块轮动明显,与以往全面普涨的牛市不同。
震荡之后选股需综合热点、基本面与资金介入情况,重点关注军工、人工智能、芯片等板块,同时结合机构评级与资金流向筛选个股,操作上以中长线布局为主,短线谨慎观望。热点板块筛选当前市场热点轮动较快,需关注具备持续性的板块。军工:受地缘政治及政策支持,行业景气度较高,且前期调整充分,具备反弹潜力。

矿产投资环境风险评价计算
综合评价得分较低的国家,主要是一些经济发展较为落后的国家,这些国家经济社会发展较为滞后,加上国内矿业资源的匮乏,矿业投资环境相对也较差。 『2』矿业投资环境计算结果分析 从上述综合评价计算结果可以看出,我国周边国家的矿业投资环境总体水平存在着较大差别。
需要解释和说明的是,由于本次评价所涉及的指标还不够全面,而且还有很多指标难以量化,再加上评判者个人认识的差异,因此本次对拉美国家矿业投资环境评价只能是一个概略性评价。对拉美各国在矿业投资环境排序中的具体位置可能不一定准确,但这次评价结果所反映的趋势性结果是基本正确的。
矿区累计年产值(定量指标):是指6种矿产10年的累计年产值,首先根据6种矿产的储量,在此基础上乘以其市场费用得出其价值总和,用于评价其矿业开发程度的大小。其值越大表明勘探开发程度越高。 2)财税环境风险,主要是指矿业投资项目面临的各种财务和税收方面的不确定性带来的风险。
评价方法 矿区矿产资源的开采,其主要的环境成本是对矿区土地、水、大气和植被等的破坏和污染。其矿区直接环境成本主要表现在矿区土地成本和矿区水成本方面。
矿山价值评估计算方法(矿山评估计算方法) 矿业权评估:矿山生产能力的估算方法 生产能力估算方法 根据经济合理的矿井服务年限计算。『1』金属矿石 其中:A——矿井生产能力;q-可采储量;t-合理的矿井服务年限;-矿石贫化率。上式中的矿石贫化率,原是废石混入率。
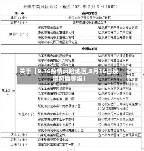
9.16进京可以去故宫吗
可以。2022年9月16日,北京属于中风险地区,故宫并没有封控,可正常参观游玩,但需要提前做好核酸,持48小时有效核酸检测报告证明,北京健康码绿码,戴好口罩。
韩国2021年保健产业出口强劲增长
〖壹〗、021年韩国保健产业出口总额达2538亿美元,同比增长16%,三大核心品类(生物医药、医疗器械、化妆品)均实现两位数增长,占韩国出口总额的4%,稳居第七大出口产业地位。
〖贰〗、前11个月出口表现强劲2021年前11个月,韩国出口总额达5838亿美元,较2018年同期增加271亿美元。这一增长为全年出口额突破6400亿美元奠定了坚实基础。出口增长的核心驱动力 主力产业拉动:半导体、汽车等传统优势产业持续发力,成为出口增长的主要引擎。新兴品类崛起:生物、农牧、美妆等领域成为出口新增长点。
〖叁〗、韩国2021年GDP增长4%,创近11年新高,主要得益于出口、建筑活动增长及服务行业复苏,2022年预计增长3%但面临疫情风险。 具体分析如下:2021年韩国GDP增长的核心表现全年增速与季度数据:2021年韩国全年GDP增长4%,为近11年比较高水平。其中第四季度环比增长1%,同比增长1%,均超过市场预期。
〖肆〗、出口:以半导体、煤炭、石油产品为主增长3%,拉动GDP增长0.2个百分点,显示出韩国出口产业的韧性。进口:以原油、化学产品为主增长3%,进口增长与出口增长基本同步,反映出国内需求的恢复。政府消费支出:增长1%,拉动GDP增长0.2个百分点,政府支出对经济增长起到了一定的支撑作用。








