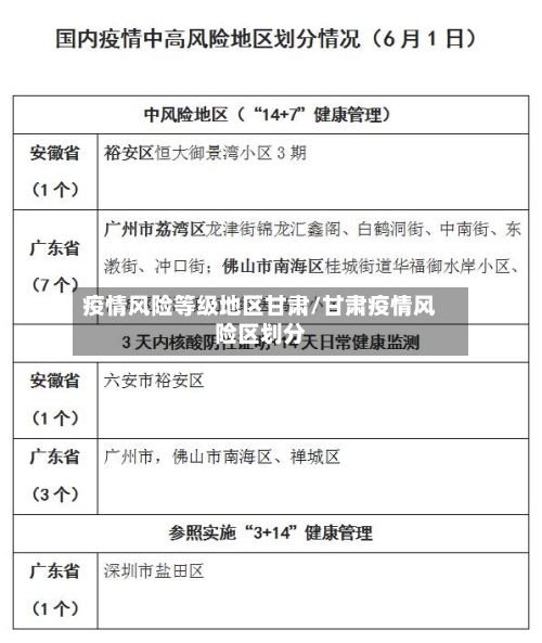
疫情风险等级地区甘肃/甘肃疫情风险区划分

甘肃敦煌疫情风险等级

〖壹〗、甘肃敦煌属于低风险地区。通过查询相关资料显示,甘肃敦煌莫高窟位于甘肃省酒泉市敦煌市敦煌研究院,截至2022年8月7日,当地新增病例为0,处于低风险地区,所以没有封锁地区。按照规定进出甘肃敦煌莫高窟,需要佩戴好口罩和出示健康码。

疫情风险等级地区甘肃/甘肃疫情风险区划分-第1张图片

〖贰〗、低风险等级,常态化管控。根据疫情防控中心截止9月13日发布的最新数据显示,甘肃敦煌地区近来没有低、中、高风险区域,都是常态化防控区,连续7天没有新增感染人员。

疫情风险等级地区甘肃/甘肃疫情风险区划分-第2张图片

〖叁〗、022年1月12日敦煌省疾控中心发布《对返甘来甘人员疫情防控的温馨提示》,低风险地区来甘人员健康码绿码即可自由通行。不隔离,不需要核酸检测。敦煌对外省返甘来甘人员按出发地风险等级不同落实不同的防控措施:高风险地区返甘来甘人员要集中隔离14天,隔离期间不少于两次核酸检测。

疫情风险等级地区甘肃/甘肃疫情风险区划分-第3张图片

青海甘肃疫情风险等级

高风险。青海省位于中国西部的青藏高原,是长江、黄河、澜沧江的发源地,被誉为“江河源头”。甘肃,简称“甘”或“陇”,中华人民共和国省级行政区,省会兰州市。国务院客户端显示,青海和甘肃的疫情风险区分别有133个和15个,均属于高风险地区。

高风险。通过查询相关资料显示,截止至2022年8月19日,青海省共有七处高风险地区,甘肃省有三处高风险地区,两省为保证市民安全,都采取非必要不外出的政策。

近来公开信息还没有明确指出具体哪个省市被设为基孔肯雅热一级,但根据我国对基孔肯雅热流行风险的地区划分,存在明确的区域分类。

现在去青海甘肃旅游是否需要隔离,取决于出发地的风险等级以及个人的具体情况。高风险地区人员湖北省人员:应当自到达目的地开始核酸检测,如果是阴性则实行集中隔离医学观察14天。其他高风险地区人员:应当自到达目的地开始实行集中或居家隔离医学观察14天。

甘肃89个县市区全部成为低风险区

〖壹〗、截至3月1日24时,甘肃省89个县市区(含嘉峪关市、兰州新区、甘肃矿区)全部成为低风险区。具体说明如下:评估依据与过程3月2日,甘肃省卫生健康委组织专家组,依据《甘肃省新冠肺炎县区疫情风险评估分级标准》对全省疫情进行评估。评估结果显示,截至3月1日24时,全省89个县市区因连续14天无新增确诊病例,全部被划定为低风险区。

〖贰〗、截至2月20日24时,全省87个县市区(含甘肃矿区)中,低风险县区为79个,中风险县区为8个,无高风险县区。相比2月18日第一次风险评估结果,中风险县区由12个降至8个,七里河区、白银区、靖远县、宁县4个县区由中风险区降为低风险区。

〖叁〗、疫情危险等级划分为:高风险地区,一般是指累计新冠病例超过了50例,同时〖Fourteen〗、天内是有聚集性疫情发生;中风险区域,14天以内有新增新冠确诊病例,合计新冠肺炎确诊病例未超过50病例合计确诊的病例超过50例,14天之内未未发生聚集性疫情;低风险地区,没有确诊新冠肺炎病例,或连续14天都无新增加确诊新冠病例。

甘肃兰州来佛返佛人员需要隔离吗?

〖壹〗、甘肃兰州来佛返佛人员是否需要隔离,需根据兰州当地风险等级及具体区域确定,中风险地区及特定小区人员需隔离,其他地区人员落实健康监测与核酸检测措施。 具体如下:甘肃兰州市城关区云祥小区、雁北路天庆丽舍小区、东湖小区来(返)佛人员根据广东对重点地区来(返)粤人员健康管理措施,上述小区被列为特定管控区域,需实施14天居家隔离。

〖贰〗、不具备居家隔离条件的,一律实施集中隔离医学观察。对国内中高风险地区所在地市来佛人员实施14天居家健康监测。其中前3天落实“三天两检”,期间居家不外出、人员不来访、采样不出门。对外省来佛人员实施“四个一”健康管理和14天自我健康监测。

〖叁〗、对近7天有中风险区旅居史来佛返佛人员,采取7天居家隔离医学观察,在居家隔离第7天各开展一次核酸检测;如不具备居家隔离医学观察条件,采取集中隔离医学观察。对近7天有低风险区旅居史来佛返佛人员,3天内应完成两次核酸检测,并做好健康监测。

〖肆〗、近来,佛山各地是疫情低风险区域,根据国内的疫情防控政策,疫情低风险地区不对人员采取隔离措施,所以一般情况下,佛山去外地不用隔离。2022年离开佛山政策,合理安排名程,减少不必要出行:不到中高风险地区及所在县(区市),非必要不前往中高风险地区所在地市,尽量避免前往省外陆地边境口岸城市。

〖伍〗、对有发现本土病例但尚未划定风险区域旅居史的来佛返佛人员,其健康管理措施由省级评估后确定对于市外通报的密切接触者采取7天集中隔离医学观察 3天居家健康监测,在集中隔离第7天和居家健康监测第3天各开展一次核酸检测。

相关推荐

  • 最近【泸州疫情封控地区名单,泸州疫情封城了吗】

    最近【泸州疫情封控地区名单,泸州疫情封城了吗】

    泸州玉带河畔疫情怎样控制良好。泸州玉带河畔在2022年8月28日发现疫情,立即实施封控,截止2022年9月13日已经解封,疫情并未扩散。没有。根据泸州防疫工作要求,截止到2022年9月14日,玉带河畔没有新增病例,不属于封控区,公布的高中风险区均没有玉带河畔,所以没有疫情,但是泸州市疫情并没有结束,还需要做好防护。被封了。泸州玉带河畔位于泸州市龙马潭区春雨...

  • 亚太地区疫情最新动向(亚太地区百度百科)

    亚太地区疫情最新动向(亚太地区百度百科)

    亚洲第一,全球第三!用数据证明实力,柬埔寨的成绩单来了!〖壹〗、018年,柬埔寨以其卓越的表现吸引了全球的目光,特别是在房产市场方面,更是取得了令人瞩目的成绩。以下是通过数据来展现柬埔寨在2018年的实力:房价涨幅全球第一数据:2018年,柬埔寨房价涨幅达到17%,位居全球第一。〖贰〗、吴艳妮以1258分登顶亚洲女子跨栏积分榜首,成为亚洲第一,其突破源于2...

  • 关于【东南亚地区6月9日疫情,东南亚地区6月9日疫情最新消息】

    关于【东南亚地区6月9日疫情,东南亚地区6月9日疫情最新消息】

    泰国为什么被称为“最危险旅游目的地”?〖壹〗、泰国曾被英澳评为“最危险旅游目的地”,主要由于过去几年中,游客在泰国旅游期间遭遇多起治安和安全事故。尽管如此,泰国作为东南亚的旅游热点,以其迷人的自然景观和丰富的文化吸引着大量游客,包括中国公民。〖贰〗、泰国被英澳评为“最危险旅游目的地”的主要原因,是前些年游客在泰国旅游时,遭遇治安及其他安全事故较多,由此泰国...

  • 最近【甘肃张掖地区疫情,甘肃张掖疫情活动轨迹】

    最近【甘肃张掖地区疫情,甘肃张掖疫情活动轨迹】

    甘肃疫情来源是怎么传播的甘肃疫情的源头是一对上海夫妇,他们到甘肃去旅游,传播了疫情,造成了大面积的疫情防控。据介绍,相关流调信息提示,甘肃省本轮新冠肺炎疫情近来主要有3条旅行相关传播链,3条链有多个暴露点和交集点:一是兰州旅行团传播链,累及兰州市、张掖市区、嘉峪关市的感染者;二是D2746火车传播链,累及兰州市、张掖市的感染者;三是云南旅行团传播链。基因测...

  • 云霄县疫情风险地区图表(云霄县疫情防控最新消息)

    云霄县疫情风险地区图表(云霄县疫情防控最新消息)

    福建疫情2021春节返乡最新通知-福建疫情防控春节规定最新消息答案是:需要居家隔离。2021年1月24日最新公告如下:2021年28日起,返乡人员需持7天内有效新冠病毒核酸检测阴性结果返乡,返乡后实行14天居家健康监测,期间不聚集、不流动,每7天开展一次核酸检测。日前,《冬春季农村地区新冠肺炎疫情防控工作方案》对农村地区及返乡人员相关防疫工作进行部署。低风...

  • 世界疫情高风险地区名单/世界疫情风险地区图最新

    世界疫情高风险地区名单/世界疫情风险地区图最新

    疫情高风险地区有哪些中山市南区良都1个社区8月3日评定为高风险区域,提示该社区近期蚊媒密度较高或存在病例聚集。社区管理方需强化环境整治,定期开展灭蚊行动,居民应配合减少户外暴露时间,尤其是清晨和傍晚蚊虫活跃期。东莞市东城街道樟村社区8月15日新增为“两热”风险区,反映当地疫情动态变化。截至近来,国内共有2个高风险地区,76个中风险地区,主要分布在陕西省、河...

  • 山东在哪一个地区有疫情(山东哪个省有疫情)

    山东在哪一个地区有疫情(山东哪个省有疫情)

    山东哪几个市有疫情山东除了德州和潍坊都有疫情。通过查询相关公开信息显示:截止2022年11月29日山东省疫情最新消息新增59+808例。高风险城市包含的高风险区:济南市1407处,聊城195处,潍坊133处,德州111处,泰安市106处,滨州70处,青岛市64处,临沂市61处,其他地区高风险区位较少。现在疫情山东封了几个城市——9个,截止2022年11...

  • 关于【珠海疫情风险地区划分,珠海疫情风险等级划分】

    关于【珠海疫情风险地区划分,珠海疫情风险等级划分】

    珠海现在是什么风险等级珠海到重庆是否需要隔离,取决于出发地所在区域的风险等级,具体规定如下:若来自珠海市香洲区的中风险地区:需进行14天集中隔离医学观察,并在第14天各进行1次核酸检测。集中隔离期间需严格遵守隔离点管理要求,不得擅自离开隔离场所。法律分析:珠海现在是什么风险等级多地调整为中风险地区。从业人员扣分行为(30种):如隐瞒真实交易信息赚取差价、协...

  • 近来【疫情速报中高风险地区疫情中高风险地区最新更新】

    近来【疫情速报中高风险地区疫情中高风险地区最新更新】

    全国疫情现在严重吗全国疫情形势严峻是多重因素共同作用的结果,近来并无明确证据表明存在人为故意破坏行为,病毒变异、防控措施的局限性以及社会情绪影响等是更主要的原因。具体分析如下:病毒变异与传播特性变化:病毒变异是导致当前疫情加重的重要原因之一。综上所述,新冠肺炎在中国依然存在一定的严重性,但得益于有效的防控措施和公众的积极配合,疫情形势总体可控。公众应保持警...

  • 沈阳各地区疫情地图最新(沈阳地区疫情最新情况)

    沈阳各地区疫情地图最新(沈阳地区疫情最新情况)

    怎么在地图上看疫情风险地区进入“我的”页面打开高德地图APP,在首页底部导航栏中点击【我的】,进入个人中心页面。打开“更多工具”在“我的”页面中,向下滑动找到【更多工具】选项并点击,进入功能集合页面。选取“疫情地图”在“更多工具”页面中,找到【疫情地图】功能并点击,系统将自动加载当前区域的疫情风险分布信息。进入“我的”页面:打开高德地图APP,在首页点击底...

返回顶部