最近【疫情地区封车怎么处理的,疫情封车条】

有七地封城了!请注意疫情防范,特别是奋战在一线的医务人员

〖壹〗、封城地区及措施封城地区:除武汉外,黄冈、鄂州、赤壁、仙桃、枝江、潜江六地同步实施封城,共七地进入防疫治理状态。交通管制措施:公交、地铁、轮渡、长途客运暂停运营,机场、火车站离城通道关闭,非特殊原因市民不得离城。收费站入口实行交通管制,出城高速口陆续封闭。

最近【疫情地区封车怎么处理的,疫情封车条】-第1张图片

〖贰〗、月27日上午,在办理好体温监测证明,疫情防控特别通行证之后,便赶赴武汉支援火神山医院建设。 “不计报酬,无论生死!请战,上一线!”这些在“前线”为我们守关的“可爱的人”,也不过是父母眼中的孩子。孩子眼中的父母。

〖叁〗、面对疫情,广大医护工作者,写下请战书,按下鲜红的手印,主动请缨,毅然奔向这场没有硝烟的战场。公安干警、基层干部、运输司机等,义无反顾,奋战在防疫抗灾战场的第一线。他们手挽手、肩并肩,冲锋陷阵,为抗击疫情、稳定局面默默无闻地奉献着,他们都是最美、最帅的“逆行者”。

〖肆〗、每一个省、市、区的工作人员都不顾自己的生命安全去每家每户实地的查看,测量每个人的体温,探望在一线工作的医生们的家人。 我们中国对疫情的控制是速度极快的。武汉火神山医院只用了七八天的时间就正式建立成功。而国外的人说我们中国采用的手段非常果断,在确认疫情后,第一时间就下令封城。

〖伍〗、钟南山院士在03年的非典时期,以最科学的处理方式,实事求是的态度,获得了国人的尊重。在这次特殊时期,他依旧以身作则,站在了抗疫第一线。 现在的医务人员们面对着极大的苦难,肉体与灵魂都极其疲惫,他们清楚地知道,多休息一分钟,有可能就又有一个人被确诊为新型肺炎患者,他们不敢马虎办法。

快递封车的状态是怎么样?

封车就是地区的处理中心分拣好另外一个中心能接收的所有包裹整车打包。简单说就是这一车发往某地的快递已经整车打包完毕,这时候就可以出发了,这整车相当于一个包裹。封车操作如下:快件装车后关上车门,用力拉车门,确保车门关好。进行巴枪“封车操作”,扫描车标号和封车条码,并填写车辆发车交接表交由司机签字确认。

快递封车状态就是地区的处理中心分拣好另外一个中心能接收的所有包裹整车打包。简单说就是这一车发往某地的快递已经整车打包完毕,这时候就可以出发了,这整车相当于一个包裹。快递信息停止不动原因以及处理方式如下:快递公司未能及时信息录入,导致信息缺失。处理方式,请拨打所发快递公司电话进行询问。

封车是快递物流中的一个重要环节,它标志着发往某一地区的快递包裹已经完成了在地区处理中心的分拣、打包等前期工作,并准备通过整车运输的方式发往目的地。这一过程确保了快递包裹的集中、高效、安全运输。

快递封车是指将发往某地的快递已经整车打包完毕,准备出发的过程。以下是关于快递封车的具体解释和操作步骤:定义:封车就是地区的处理中心分拣好另外一个中心能接收的所有包裹,然后整车打包。这整车相当于一个大的包裹,准备发往目的地。

上海疫情期间贴封条是什么意思

疫情期间贴的封条是车辆跨省会途径疫区,防止车上人员在疫区途中下车产生接触而贴上去的。在下高速的时候会检查,如果封条完好就放行,如果封条破损会被隔离并进行核算检测汽车贴封条意味车辆已经由司法机关依法查封。不得随意移动、过户买卖,疫情期间被贴封条意味着去过高风险地区的人需要居家隔离14天。贴封条是一种行政强制措施。

疫情期间被贴封条意味着这户人家中,有人去过高风险地区,需要居家隔离14天。居家隔离时不能外出,每天要测量体温2-3次,比较好上午、下午各测一次,并主动配合相关部门的防疫措施,条件允许的情况下,应该单独居住隔离,保证“一人一间”的隔离设施以及住所的清洁。

疫情期间被贴封条意味着去过高风险地区的人需要居家隔离14天。疫情期间隔离算年假。疫情原因用人单位放假的不可使用职工带薪年休假、福利假、调休等抵扣假期。隔离,在医学上可分为传染病隔离和保护性隔离。

防止其外出。截止到2022年6月2日,根据上海市最新疫情通知,如果发现新冠阳性患者,必须在家隔离,政府会在其门上贴封条,目的就是为了防止其外出,做好疫情防控,人人有责。

当车辆被贴上封条时,意味着它已被司法机关依法查封,在此期间,车辆不得进行移动、过户或买卖等任何形式的交易。特别是在疫情期间,车辆被贴封条是一种有效的公共卫生措施。此举旨在防止车上人员在疫区途中下车产生接触,从而保障公共卫生安全。当车辆下高速时,工作人员会仔细检查封条的完好性。

疫情期间高速不让下怎么办

如果你在疫情期间遇到高速路口被限制进入或不允许下车的情况,可以尝试以下方法:保持冷静和配合:理解这是为了防止病毒传播的措施,遵守相关规定,不要强行下车或闯卡。询问原因:向工作人员了解为什么不被允许下车,可能是因为你的目的地属于高风险区域或者你来自疫情严重的地区。

法律分析:可以寻求高速管理部门的工作人员帮助。由于受到新冠病毒的影响,多个省份地区将高速公路进行关闭,而有些在高速公路上行驶的车主没有及时收到通知,导致被困在高速公路内,无法驶出高速,那么可以向高速管理部门询问要如何才能下高速,如果实在不能下的话,需要原路返回。

疫情期间若在高速上无法下来,可通过查询高速路况了解封路信息,根据情况等待解封或在未封闭服务区休息,具体操作如下:进入查询平台:在微信上搜索并进入【12122高速路况】微信公众号,点击公众号菜单中的【高速路况】选项。

若遇到低风险地区不让下高速的情况,还可采取以下措施:与工作人员沟通:向高速路口的工作人员说明情况,询问具体不让下高速的原因。如果是信息未及时更新或沟通不畅导致的误解,可提供相关证明(如健康码、行程码等)来证明自己来自低风险地区。

若劝返车辆不让下高速,可通过郑好办APP进行返郑返豫人员登记,按流程操作后与高速工作人员沟通处理,具体如下:打开郑好办APP:在手机上启动郑好办应用,确保其版本为0.5,以获得完整功能支持。进入疫情防控服务模块:在郑好办首页或功能菜单中,找到“疫情防控服务”选项并点击进入。

疫情期间若在高速上无法驶离,可通过支付宝市民中心的高速应急服务联系救援。具体操作如下:打开软件并进入市民中心:在手机上启动支付宝应用,首页点击或搜索“市民中心”进入功能页面。选取交通出行模块:在市民中心页面中,找到“交通出行”分类并点击进入。

相关推荐

  • 近来【现在哪里地区疫情严重现在哪里疫情很严重】

    近来【现在哪里地区疫情严重现在哪里疫情很严重】

    中国疫情最严重的三个省江苏省是近来全国疫情最为严重的省份之一。根据最新的中高风险区域名单,江苏省拥有2个高风险地区和50个中风险地区。8月1日,江苏新增40例本土确诊病例,其中11例为轻型,29例为普通型。同时,新增2例本土无症状感染者,以及3例境外输入确诊病例。疫情最严重的三个省是湖北省、广东省和河南省。湖北省是疫情爆发的中心地带,尤其是武汉市。这里最初...

  • 【黄岗属于疫情高发地区吗,黄岗包括哪些县】

    【黄岗属于疫情高发地区吗,黄岗包括哪些县】

    全国确诊肺炎人数排名前十九城市〖壹〗、武汉:6384例(湖北)武汉作为疫情初期的主要爆发地,确诊人数位居全国之首。黄冈:1422例(湖北)黄冈市紧邻武汉,受疫情影响严重,确诊人数较多。孝感:1120例(湖北)孝感市同样位于湖北省,是疫情较为严重的地区之一。随州:641例(湖北)随州市的确诊人数也相对较高,反映了疫情的广泛传播。〖贰〗、通过查询相关信息可了解...

  • 近来【泸西县疫情管控地区地图泸西最新疫情新闻】

    近来【泸西县疫情管控地区地图泸西最新疫情新闻】

    泸西县到贵州安顺驾车行经路线地图〖壹〗、昆明—红河自驾游路线A、昆明市——泸西县(城子古村、阿庐古洞——弥勒县(湖泉温泉——开远市(乡村风光——蒙自市(城市风光——元阳县(哈尼梯田,全程约270公里,全高速公路。〖贰〗、江西武功山自驾游最佳路线图行车路线:全程约111km起点:冀一座城市从起点向西,沿泸州东路行驶760米,左转进入井冈山大道。沿井冈山大道行...

  • 阿里地区疫情怎样/阿里地区疫情防控政策

    阿里地区疫情怎样/阿里地区疫情防控政策

    从天涯海角到青藏高原,三亚拉萨相继沦陷,有人又开始阴谋论〖壹〗、拉萨在这个节点出现疫情,基本等于提前终结了3年来最为火爆的一个暑期旅游旺季,对拉萨乃至西藏的旅游影响不言而喻。阴谋论毫无道理从三亚到拉萨的疫情情况以及隐喻,警示着当下到了检视防疫道路、正视病毒特性、找到与病毒共存防疫路线的关口。在全球早已走向开放的现实面前,有人宣扬阴谋论是毫无根据且可笑的。8...

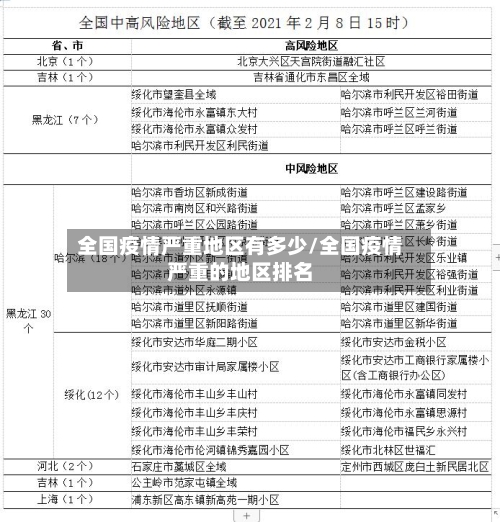
  • 全国疫情严重地区有多少/全国疫情严重的地区排名

    全国疫情严重地区有多少/全国疫情严重的地区排名

    全国31省疫情排名〖壹〗、近来我国艾滋病感染人数比较多的省份是四川省,感染人数达147万人。〖贰〗、中国疫情最严重的十个省是北京、上海、湖北、江苏、浙江、安徽、河南、广东、重庆和福建省。根据相关公开信息显示截止到2022年12月31日中国疫情已排名前十的省份为北京、上海、湖北、江苏、浙江、安徽、河南、广东、重庆和福建省,是按照疫情感染人数来排名的。〖叁〗、...

  • 最近【沙河疫情地区分布,沙河疫情最新数据消息】

    最近【沙河疫情地区分布,沙河疫情最新数据消息】

    邢台沙河有几个隔离点〖壹〗、个。沙河,河北省辖县级市,由邢台市代管,位于河北省南部。通过查询该市的疫情防控规定显示该地区的隔离点共设有6个。邢台,简称“邢”,古称邢州、顺德府,是河北省地级市。〖贰〗、河北省邢台市沙河市最大的集中隔离点位于邢台市沙河市白塔镇红石沟。〖叁〗、邢台沙河市已经解封。疫情最新消息通告邢台沙河市属于低风险区域,近来沙河市已经开始解封,...

  • 宁波疫情哪些地区停课了(宁波疫情解除了吗)

    宁波疫情哪些地区停课了(宁波疫情解除了吗)

    浙江三地已宣布停课一天!停课的原因是什么?〖壹〗、浙江宁波珠山温州等三地教育局发布通知,停课一天停课的主要原因是墙台封宣兰诺。这个台风对浙江的影响特别大,特别是浙江沿海地区,已经发布了海浪红色警报,为了学生和家长安全,各地教育局纷纷发布了停课通知,建议大家在台风期间尽量宅在家,不要随意外出,避免避免因为台风让自己遭遇危险。〖贰〗、受轩岚诺影响,浙江三地已宣...

  • 近来【当前的疫情有哪些地区当前疫区包括哪些地方】

    近来【当前的疫情有哪些地区当前疫区包括哪些地方】

    郑州中风险地区有哪些〖壹〗、郑州市新冠肺炎疫情防控指挥部办公室发布通告,自2021年11月7日起调整部分区域疫情风险等级,将新密市新华路办事处新惠街社区划定为中风险地区,其他地区风险等级保持不变。〖贰〗、郑州全域低风险:近来郑州市全域均为低风险地区,不存在中高风险区域。根据行程卡带星规则,只有当用户过去14天内途径或到访的城市存在中高风险地区时,行程卡才会...

  • 泗县疫情关联地区/泗县疫情关联地区有哪些

    泗县疫情关联地区/泗县疫情关联地区有哪些

    安徽一县城累计新增31例,这起疫情涉及到了哪些省份?月26日至29日,安徽宿州市泗县累计新增新冠阳性感染者31例,分别位于合肥市、淮北市和宿州市,在对这31例新增进行流调时发现,不少阳性感染者都与江苏南京、徐州、淮安有过密切接触。新增确诊病例总体情况:9月17日0—24时,31个省(自治区、直辖市)和新疆生产建设兵团报告新增确诊病例46例。其中境外输入病例...

  • 平原地区疫情状况最新/平原新最新消息

    平原地区疫情状况最新/平原新最新消息

    中国哪个省最平原的地区最富裕中国平原地区最富裕的省份是江苏省,尤其是苏南地区(苏州、无锡、常州等)。地理与经济优势:江苏省位于长江三角洲平原,地势平坦、水系发达,自古以来就是“鱼米之乡”。以苏南为核心的平原地区依托长三角经济圈,2023年人均GDP超过8万美元,苏州、无锡等城市长期位列全国城市GDP前十名。江苏省被誉为中国的“鱼米之乡”,其肥沃的土地和...

返回顶部