关于【疫情地区解封后多久摘星,解封后多久可以去外省】

江西省南昌市多久摘星?

南昌五一能解封。2022江西南昌五一能解封,因为在4月25日,江西人社局发布最新消息,表示4月25日,南昌市行程卡摘星,届时全市中高风险地区清零,全为低风险地区。因此南昌已经在五一前解封了。江西省政府新闻办、省卫健委29日联合召开新闻发布会通报,南昌市全域降为低风险地区,“五一”假期各类文旅场所将有序开放。

获得星星可参加南昌市举办的抽奖活动,获得不同的奖品。另外,不同派别的星星有不同的用途,包括在景点、美食、住宿、交通和购物等方面享受相关优惠。通过参加南昌行程码摘星活动,游客可不仅能开心地玩耍,还能了解南昌的文化、历史和风俗习惯,深入了解南昌,从而获得愉悦和知识双重收获。

2022北京解封就能摘星吗-今日热点

022年北京解封并不意味着就能摘星。原因如下:中高风险地区存在:当前北京仍有中高风险地区,因此居民行程卡上还带有星号。摘星条件:北京要想全部摘星,需要全域降为低风险地区,并且没有通报新增病例。现状说明:虽然北京从6月上旬开始分区分级进行社会面管控,部分区域已经调整正常上班,地铁站和公交线路也逐渐恢复运营,但这并不等同于全域解封或摘星。

北京解封还不能摘星,因为当前北京还有中高风险地区存在,所以居民行程卡上还带有星号。北京要想全部摘星,需要达到全域为低风险地区,并且没有通报新增。截止6月6日下午14时,北京市高风险地区有1个,为房山区阎村镇北京理工大学房山分校;中风险地区有7个,分布在朝阳区、房山区、通州区、丰台区。

022年北京预计摘星时间无法确定,具体要看疫情新增情况和通知。北京疫情摘星需要满足以下条件: 全市均为低风险:即全市所有区域范围内都是低风险地区,没有中高风险地区。 14天没有新增:在14天内没有新增病例和无症状感染者。

总的来说,近来北京市正在逐步解除封控,预计在6月中旬可以实现摘星。上面就是2022年北京预计什么时候摘星介绍,希望对大家有所帮助。

当全市所有区域范围内都是低风险地区,没有中高风险地区,行程码自然就会摘星。条件二:14天没有新增 14天内就没有新增病例和无症状感染者。疫情要想摘星就要满足全市均为低风险和14天没有新增这两个条件。当前北京市疫情防控仍处于胶着状态,聚集性疫情和零星散发病例交织。

北京摘星还要多久

最近一段时间北京一直有新增病例,一些地区被调为中风险地区,大家都想早点解封,那么2022北京疫情什么时候解封?2022北京解封就能摘星吗?2022北京摘星需要什么条件?下面小编为大家带来2022北京摘星时间介绍,感兴趣的朋友们一块儿来看一下吧。

022年3月2日摘星了,北京摘星指当地居民行程码上不再备注星号,生活也将恢复正常。由于此前北京丰台区是高风险地区,导致行程码会出现星号,而出现星号的则意味着去过或经过确诊病例地区。北京此轮本土疫情于2022年2月16日零时摘星成功。此外,行程卡上,北京市后的*(星号)已消失。

022北京摘星时间是什么时候北京此轮本土疫情于2022年2月16日零时摘星成功。此外,行程卡上,北京市后的*(星号)已消失。北京行程码摘星条件是什么全域为低风险地区,没有中高风险地区出现。像此前,深圳就迎来摘星的好消息,但疫情反复不定,谁也无法预料摘星成功后,是否还有确诊病例出现。

对于低风险地区返乡人员,近来全国范围内行程卡摘星后,跨区域流动原则上不受限制,但需配合目的地落实常态化防控措施。例如,部分地区可能要求提供48小时内核酸检测阴性证明、健康码绿码,或进行落地核酸检测,但通常无需集中隔离。

北京摘星指的是当地居民的行程码上不再备注星号,意味着生活、工作也将恢复正常。以下是关于北京摘星的详细解释:行程码星号的含义:行程码上的星号表示当前该城市存在中风险或者高风险地区,它作为风险提示标志存在。星号并不代表用户实际到访过这些中风险或者高风险地区,只是提示用户所在城市的风险状况。

解封后南京一般几天能摘星2022年

根据相关资料查询显示:2022年4月30日零点。南京摘星时间2022年4月30日零点。也就是说,2022年4月30日起,行程码上,南京就不会带星号。因此解封后南京2022年4月30日能摘星。

南京已经摘星。截止2022年5月23日,南京为低风险地区,南京摘星意味着该城市将没有中高风险地区,整个城市处于低风险地区,市民持绿色的健康码以及行程码即可出行。

月6日。2022年4月6日零点南京市全域为低风险地区,即便摘星也不能放松警惕。马群街道隶属于南京市栖霞区,位于栖霞区南部,紫金山东麓,因明朝时朱元璋在此设置养马场而得名。东部与仙林大学城和江宁区相邻,其他三面环接玄武区,下设13个社区。

南京航空航天大学2022年五一实际放假2天,但通过调休补班形成连续工作安排,且受疫情防控影响实行封闭管理;南京“摘星”主要反映疫情防控形势好转,但与高校假期安排无直接关联;其他南京高校假期可能存在差异,需以各校官方通知为准。

022年北京解封并不意味着就能摘星。原因如下:中高风险地区存在:当前北京仍有中高风险地区,因此居民行程卡上还带有星号。摘星条件:北京要想全部摘星,需要全域降为低风险地区,并且没有通报新增病例。

相关推荐

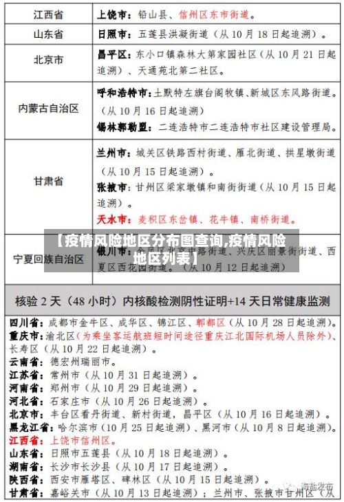
  • 【疫情风险地区分布图查询,疫情风险地区列表】

    【疫情风险地区分布图查询,疫情风险地区列表】

    微信中怎么查看全国疫情中高风险地区名单〖壹〗、进入疫情风险等级查询功能在“国务院客户端”小程序首页,点击顶部搜索框,输入“疫情风险等级查询”,随后点击搜索结果中的“点击查看全国高中低风险疫情地区”选项。查看全国或指定地区风险等级程序默认显示全国疫情风险地区概览页面。若需查询特定地区,点击页面中间的“全国”按钮,在弹出的地区列表中选取目标省份或城市。〖贰〗、...

  • 教程分享“火神牛牛透视挂最新版本更新内容”(详细透视教程)-知乎

    教程分享“火神牛牛透视挂最新版本更新内容”(详细透视教程)-知乎

    >您好:”确实真的有挂,软件加客服群【】确实是有挂的,很多玩家在这款游戏中打牌都会发现很多用户的牌特别好,总是好牌,而且好像能看到其他人的牌一样。所以很多小伙伴就怀疑这款游戏是不是有挂,实际上这款游戏确实是有挂的,添加客服微信【】安装软件.1.推荐使用‘”确实真的有挂,通过添加客服微信【】安装这个软件.打开.2.在"设置DD辅助功能...

    2026/03/12
  • 近来【江西大部分地区有疫情吗江西大部分地区有疫情吗现在】

    近来【江西大部分地区有疫情吗江西大部分地区有疫情吗现在】

    江西没有疫情的城市〖壹〗、吉州区全域。通过查询相关资料显示:截止到2022年9月21日,江西吉安中风险地区有46个,高风险地区为76个,但是在吉州区全域为低风险地区,为常态化管理,是没有疫情的。吉安,古称庐陵、吉州,是江西省辖地级市,下辖2区1市10县。〖贰〗、江西抚州2022年11月11日没有疫情。江西抚州截止到2022年11月11日没有疫情。因为通过查...

  • 一键必胜“微乐小程序助赢神器下载”详细开挂玩法

    一键必胜“微乐小程序助赢神器下载”详细开挂玩法

    了解更多开挂安装加图片号微乐小程序助赢神器下载是一款可以让一直输的玩家,快速成为一个“必胜”的ai辅助神器,有需要的用户可以加我微下载使用。微乐小程序助赢神器下载可以一键让你轻松成为“必赢”。其操作方式十分简单,打开这个应用便可以自定义大贰小程序系统规律,只需要输入自己想要的开挂功能,一键便可以生成出大贰小程序专用辅助器,不管你是想分享给你好友或者...

    2026/03/12
  • 最近【没有疫情的地区无需核酸,没有疫情的地方回家需要核酸检测吗】

    最近【没有疫情的地区无需核酸,没有疫情的地方回家需要核酸检测吗】

    全国跨省出游,这些地区不再查验核酸〖壹〗、“新十条”发布后,OTA平台机票搜索量大幅上涨,旅游出行市场迎来显著利好。“新十条”核心内容“新十条”明确提出不再对跨地区流动人员查验核酸检测阴性证明和健康码,不再开展落地检,同时优化核酸检测范围、隔离方式及风险区域划分。这些措施显著减少了出行限制,为人员流动和旅游市场复苏提供了政策基础。〖贰〗、全国多地调整疫情防...

  • 可用版本“新二号大厅开挂辅助软件”最新透视辅助软件详细教程官方版下载

    可用版本“新二号大厅开挂辅助软件”最新透视辅助软件详细教程官方版下载

    >亲,新二号大厅开挂辅助软件这款游戏原来确实可以开挂,详细开挂教程1、起手看牌2、随意选牌3、控制牌型4、注明,就是全场,公司软件防封号、防检测、 正版软件、非诚勿扰。2025首推。全网独家,诚信可靠,无效果全额退款,本司推出的多功能作 弊辅助软件。软件提供了各系列的麻将与棋 牌辅助,有,型等...

    2026/03/12
  • 教大家使用“微乐山东麻将万能开挂器通用版”详细开挂教程分享

    教大家使用“微乐山东麻将万能开挂器通用版”详细开挂教程分享

    【无需打开直接搜索照片中;操作使用教程:教大家使用“微乐山东麻将万能开挂器通用版”详细开挂教程分享1、界面简单,没有任何广告弹出,只有一个编辑框。2、没有风险,里面的黑科技,一键就能快速透明。3、上手简单,内置详细流程视频教学,新手小白可以快速上手。4、体积小,不占用任何手机内存,运行流畅...

    2026/03/12
  • 天津疫情有哪些地区支援(天津疫情支援湖北的哪个地方)

    天津疫情有哪些地区支援(天津疫情支援湖北的哪个地方)

    ...的民生物资驰援天津,我们可以为各地疫情做些什么?〖壹〗、可以发生疫情地方的人们提供自己的帮助。现在是疫情期间多方面的人力,物质都比较紧缺,大多数人都可以选取在网上帮助那些需要帮助的人,比如孕妇突然要生孩子,可以在网上寻求哪家医院可以接收孕妇,又或者是谁家的小孩丢了,可以帮这个小孩去找到他们的亲人。这些都是人们可以力所能及的事情。〖贰〗、调集600辆民...

  • 真实辅助“微乐三代小程序必赢神器免费”(透视)开挂详细教程

    真实辅助“微乐三代小程序必赢神器免费”(透视)开挂详细教程

    1、软件助手是一款功能更加强大的软件!无需打开直接添加: 2、自动连接,用户只要开启软件,就会全程后台自动连接程序,无需用户时时盯着软件。 3、安全保障,使用这款软件的用户可以非常安心,绝对没有被封的危险存在。 4、快速稳定,使用这款软件的用户肯定是土豪。安卓定制版和苹果定制版,一年不闪退1、起...

    2026/03/12
  • 【东兴市疫情风险地区划分,东兴市疫情防控应急指挥部电话】

    【东兴市疫情风险地区划分,东兴市疫情防控应急指挥部电话】

    广西钦州边境8县市区能否通行〖壹〗、因此,广西钦州边境8县市区的通行情况是允许的,没有特别的通行限制。〖贰〗、能。广西8个边境县分别是:靖西县、那坡县、凭祥市、大新县、宁明县、龙州县、防城区、东兴市。通过查询钦州疫情防控中心官方网站公告了解到,该地区暂无中高风险地区,全域实现常态化管理。可以通行。〖叁〗、那坡县:隶属于百色市,与越南毗邻。凭祥市:位于广西...

返回顶部