和田地区疫情防控报告/和田地区疫情防控报告查询

和田现在疫情怎么样

新疆和田地区疫情防控工作指挥部通报:8月10日0—15时,和田地区和田市新增无症状感染者2例,系对集中医学观察人员核酸检测中发现,已闭环转运至定点医疗机构进行隔离医学观察。近来,流调溯源、落位管控、密接人员追踪排查等防控工作全面展开,环境消杀等应急处置工作有序推进。

和田地区疫情防控报告/和田地区疫情防控报告查询-第1张图片

费用走势:短期波动与长期上涨并存短期费用坚挺:受供应中断影响,2020年下半年和田玉费用未因需求疲软而下跌,反而因原料稀缺性维持高位。例如,优质籽料费用较疫情前上涨约20%-30%。

和田地区不是一直静默。通过查询相关信息显示,截止12月5日,新疆和田地区疫情最新消息昨日0时-24时新增本土确诊5例,新增无症状288例,新增本土:5。新增无症状:288。现有确诊:83。累计确诊:137。累计治愈:54。累计死亡:0。

和田有多少疫情病人

通过查询相关信息显示,截止12月5日,新疆和田地区疫情最新消息昨日0时-24时新增本土确诊5例,新增无症状288例,新增本土:5。新增无症状:288。现有确诊:83。累计确诊:137。累计治愈:54。累计死亡:0。经专家组综合研判评估,决定自2022年12月4日15时起,高风险区降为低风险区9个。数据来源于疫情实时动态。

疫情原因。根据国家疫情防控中心公告可知截止2022年12月31日和田新增13例感染者,多地已经取消了去往和田的专机,所以飞机没有了。和田历史悠久,曾称豁旦、五端、忽炭,均系同名异译。汉神爵二年(前60年),属西域都护府管辖;明朝时期,复称于阗。

零病人。通过查询和田疫情防疫显示,截止到2022年11月5日,和田连续2个月无新增病例,零确诊病人,属于常态化防控区域。和田地区,是新疆维吾尔自治区的5个地区之一,驻地和田市。位于新疆维吾尔自治区南隅。

因为疫情。新疆和田地区疫情防控工作指挥部通报:8月10日0—15时,和田地区和田市新增无症状感染者2例,系对集中医学观察人员核酸检测中发现,已闭环转运至定点医疗机构进行隔离医学观察。近来,流调溯源、落位管控、密接人员追踪排查等防控工作全面展开,环境消杀等应急处置工作有序推进。

和田墨玉县有疫情。经查询相关资料显示,在2022年12月4日,在和田墨玉县就发现了两例阳性患者,出院的确诊病例6例,解除医学观察的无症状感染者20例,墨玉县的疫情是比较严重的,居民要严格遵守防疫要求,非必要不要出门。

疫情问题。通过查询相关资料显示:截止到2022年9月26日,和田新增5例无症状感染者,已累计患病人数356人,属于中高风险地区,火车站停运。该地居民需要在家进行七天自我隔离,并按时做核酸检测。

现在去新疆和田会被隔离吗

〖壹〗、截止于2022年12月8日不会被隔离。经疫情防控中心发布公告,回新疆和田人员第一时间要向居住地社区报备,需持48小时内两次核酸检测阴性证明和抗原检测证明,并完成风险排查后方可出门。和田地区,位于新疆维吾尔自治区南隅,南抵昆仑山与西藏自治区交界,北临塔克拉玛干大沙漠与阿克苏相连,东部与巴音郭楞蒙古自治州相接,西部与喀什地区毗邻,西南以喀喇昆仑山为界,同克什米尔接壤。

〖贰〗、根据最新的信息,旅客在抵达和田市时可能会进行落地核酸检测。只有检测结果为阴性,旅客才能正常进入和田市。如果检测结果异常,旅客可能需要接受隔离观察。请注意,疫情防控措施可能会随时更新,建议出行前询问相关官方渠道或关注最新的政府公告,以获取最准确的信息。

〖叁〗、不用隔离的,因为现在不是高风险地区,所以说不隔离。2由于疫情现在比较严重,所以去新疆和田昆玉是需要隔离的,这也是为了防疫的需要,这样能够保证自己和他人的健康安全要求。3隔离7天居家隔离。不用隔离的,因为现在不是高风险地区,所以说不隔离。

〖肆〗、您好 这需要根据具体的地区来决定 疫情期间各类人员隔离时间的规定对中风险地区流入的人员一律实行居家隔离14天后,再继续实行7天居家健康管理;不具备居家隔离条件的,应安排集中隔离。对高风险地区流入的人员一律实行集中隔离14天后,继续实行7天居家隔离观察。

和田地区有没有疫情

〖壹〗、通过查询相关资料显示,截止2022年8月23日,和田地区有疫情。和田2022年8月12日新闻发布会:8月12日0时至21时和田地区和田市新增2例无症状感染者,8月12日0时至21时,和田地区和田市新增无症状感染者2例,在集中医学观察点核酸检测中发现,已闭环转运至定点医疗机构进行隔离医学观察。流调溯源、落位管控、密接人员追踪排查等防控工作全面展开,环境消杀等应急处置工作有序推进。

〖贰〗、因为疫情。新疆和田地区疫情防控工作指挥部通报:8月10日0—15时,和田地区和田市新增无症状感染者2例,系对集中医学观察人员核酸检测中发现,已闭环转运至定点医疗机构进行隔离医学观察。近来,流调溯源、落位管控、密接人员追踪排查等防控工作全面展开,环境消杀等应急处置工作有序推进。

〖叁〗、和田没有疫情。通过查询相关信息显示,近来为止没有查询到和田关于疫情的最新消息。和田地区属典型的内陆干旱区,位于欧亚大陆腹地,属干旱荒漠性气候,境内有大小河流36条,是中国光能资源较丰富的地区,境内矿产资源丰富,以盛产和田玉闻名,是著名的玉石之乡、丝绸之乡、地毯之都和瓜果之乡。

〖肆〗、和田地区不是一直静默。通过查询相关信息显示,截止12月5日,新疆和田地区疫情最新消息昨日0时-24时新增本土确诊5例,新增无症状288例,新增本土:5。新增无症状:288。现有确诊:83。累计确诊:137。累计治愈:54。累计死亡:0。

肉联厂解封了吗

〖壹〗、太原肉联厂解封了。因为通过查询相关公开信息截止于2022年11月11日,太原肉联厂在过去14日内没有新冠疫情出现,所以防疫防控情况是处于低风险地区,防疫管控措施已经进行解封,可以正常通行。

〖贰〗、没有。肉联厂位于和新疆田市和田路55号,通过查询新疆疫情防控文件显示:截止2022年11月13日21时,和田地区新增确诊病例3例,均在和田市;新增无症状感染者27例。新疆维吾尔自治区,简称“新”,首府乌鲁木齐市。地处中国西北,位于亚欧大陆腹地,面积1649万平方公里,是中国陆地面积最大的省级行政区。

〖叁〗、关联企业的注销时间醴陵市八里坳食品购销站肉类批发行(与原肉联厂存在业务关联)的注销时间为2025年6月23日前。需注意,该企业为独立法人主体,其注销仅反映自身经营终止,不能直接等同于原肉联厂的倒闭时间。近来无证据表明该注销事件与原肉联厂的历史终止存在直接因果关系。

〖肆〗、正常营业。截止到2022年11月4日,太原肉联厂冷冻批发市场还在正常营业中,该批发市场位于山西省太原市小店区北营北路,建设于2010年,主要的经营范围包括猪肉,牛肉等肉食的批发与售卖。

〖伍〗、月17日德国关闭了一家肉联厂,6月18日上午英国宣布关闭了一家鸡肉加工厂。德国北莱茵威斯特法伦州居特斯洛县肉类加工企业滕尼斯食品公司发生新冠病毒聚集性感染事件,该企业安排全部5300多名员工进行新冠病毒检测,截至当地时间18日晚,在已经出炉的1106份检测结果中,阳性占730例。

相关推荐

  • 【柳州地区有疫情,广西柳州有疫情没】

    【柳州地区有疫情,广西柳州有疫情没】

    中国传染病最少的地方中国传染病最少的地方主要集中在西藏自治区、柳州市、三沙市和崇左市。这些地区在过往疫情中因地理、人口或气候等因素,表现出较低的传染病传播风险。西藏自治区西藏是全国累计确诊病例最少的省份,仅报告1例。西藏拉萨市作为西藏首府,拉萨是唯一实现“零疫情”的城市,三年抗疫期间仅确诊1例。河南(现存活约50794例)河南的艾滋病病例多源于几十年...

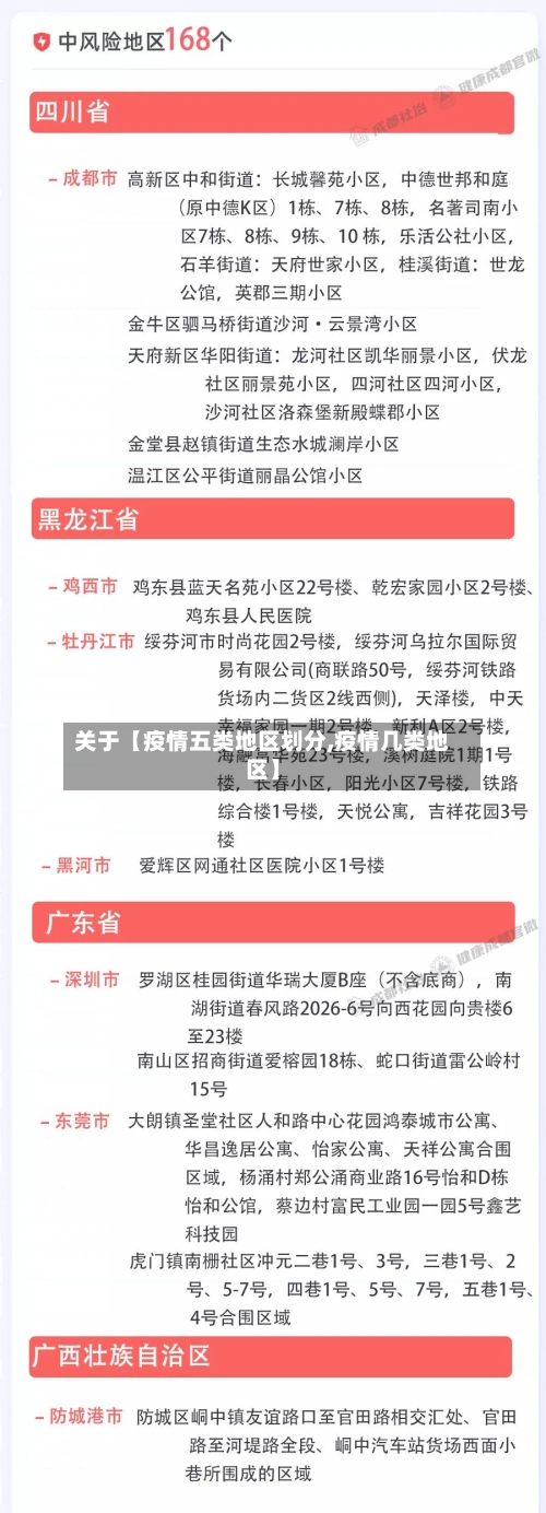
  • 关于【疫情五类地区划分,疫情几类地区】

    关于【疫情五类地区划分,疫情几类地区】

    人口大国20强疫情总体情况——2020-04-21日解读并且全球共有总计60个国家无法实现联合国可持续发展目标规划中消除贫困的预定计划,即使使用相对门槛较低的世界银行指标(要求所录国家将极端贫困率降低到3%以下),这些国家依旧无法完成既定目标。历史规律与中国崛起潜力大国崛起规律:纵观历史,处于同一文明时代的大国会取代小国,如英国取代西班牙、美国取代英国,...

  • 专用辅助“手机麻将的规律和窍门”开挂辅助脚本+详细

    专用辅助“手机麻将的规律和窍门”开挂辅助脚本+详细

    您好:手机麻将的规律和窍门这款游戏是可以开挂的,软件加【添加图中QQ群】确实是有挂的,很多玩家在这款游戏中打牌都会发现很多用户的牌特别好,总是好牌,而且好像能看到其他人的牌一样。所以很多小伙伴就怀疑这款游戏是不是有挂,实际上这款游戏确实是有挂的,添加QQ客服【添加图中QQ群】安装软件.1.手机麻将的规律和窍门这款游戏是可以开挂的,确实是有挂的,通过添加客...

    2026/03/11
  • 大连疫情各地区风险等级/大连疫情风险等级划分名单

    大连疫情各地区风险等级/大连疫情风险等级划分名单

    大连两地区为何会被列为中风险地区?大连市人民政府新闻办公室于7月23日(周四)晚21:00,在市委四楼多功能厅举行大连市新冠肺炎疫情防控工作第十九次集中发布。甘井子区大连湾街道、西岗区香炉礁街道工人村社区被列为中风险地区。市卫生健康委副主任赵连同志就近来大连新型冠状病毒肺炎疫情和防控工作情况进行通报。截至近来,大连市共有高风险区1个、中风险区1个,中高风险...

  • 教程开挂辅助“微乐江苏麻将万能开挂器通用版”科技辅助神器手机版教程

    教程开挂辅助“微乐江苏麻将万能开挂器通用版”科技辅助神器手机版教程

    >>您好:软件加照片中联系客服,确实是有挂的,很多玩家在这款游戏中打牌都会发现很多用户的牌特别好,总是好牌,而且好像能看到其他人的牌一样。所以很多小伙伴就怀疑这款游戏是不是有挂,实际上这款游戏确实是有挂的,安装软件.教程开挂辅助“微乐江苏麻将万能开挂器通用版”科技辅助神器手机版教程1、起手看牌2、随意选牌3、控制牌型4、注明,...

    2026/03/11
  • 百度北京疫情被关注地区(涉及北京疫情)

    百度北京疫情被关注地区(涉及北京疫情)

    疫情关联3省4地北京出来的人去哪了北京疫情关联3省4地后,迁出人口的主要流向以河北省为主,其次是山东、河南、山西等省份。河北省是北京迁出人口的核心目的地。根据迁徙大数据,1月22日北京迁出人口中,408%流向河北省,近5天平均比例达432%。自7月12日北海出现首例阳性感染者后,3天内新增186例无症状感染者,离开北海的人员主要流向广西区内及周边省份,具体...

  • 关于【在哪里查看疫情地区,如何查看疫情具体地方】

    关于【在哪里查看疫情地区,如何查看疫情具体地方】

    怎么用微信看全国中高风险疫情地区在微信上查询全国中高风险疫情地区,可按以下步骤操作:打开微信并进入“支付”页面:打开微信应用,在底部菜单栏点击“我”,随后选取“支付”选项。进入“城市服务”板块:在“支付”页面中,找到并点击“城市服务”功能入口。该功能整合了各类本地化便民服务,包括与疫情相关的查询服务。打开微信搜索功能打开手机中的微信app,点击顶部“搜索”...

  • 分享实测辅助“wepoker德州辅助透视(透视)”详细开挂玩法

    分享实测辅助“wepoker德州辅助透视(透视)”详细开挂玩法

    >您好:”确实真的有挂,软件加客服群【】确实是有挂的,很多玩家在这款游戏中打牌都会发现很多用户的牌特别好,总是好牌,而且好像能看到其他人的牌一样。所以很多小伙伴就怀疑这款游戏是不是有挂,实际上这款游戏确实是有挂的,添加客服微信【】安装软件.1.推荐使用‘”确实真的有挂,通过添加客服微信【】安装这个软件.打开.2.在"设置DD辅助功能...

    2026/03/11
  • 最近【猪瘟哪个地区有疫情了,哪里猪瘟了】

    最近【猪瘟哪个地区有疫情了,哪里猪瘟了】

    非洲猪瘟主要传入了哪几个大洲?0世纪中叶后,随着各大洲人员贸易往来愈发频繁,非洲猪瘟开始在欧洲、美洲和亚洲蔓延。在美洲,古巴1971年出现非洲猪瘟疫情。有报道说,当时有旅客携带未经检疫的香肠入境古巴,成为非洲猪瘟在当地暴发的源头。这波疫情让古巴损失惨重,全国共扑杀约50万头猪。随后,巴西、海地等美洲国家也出现了非洲猪瘟疫情。非洲猪瘟的全球传播情况北美地区:...

  • 最近【25号是哪个地区疫情最新消息,25号疫情最新消息多少例了】

    最近【25号是哪个地区疫情最新消息,25号疫情最新消息多少例了】

    2022年11月25号是否武汉市整个封城了〖壹〗、022年11月25日武汉市并没有整个封城。以下是具体解释:未采取全城封锁措施:2022年11月25日,武汉市并未对整个城市实施封锁。疫情防控策略优化调整:武汉市的疫情防控策略在不断优化调整,以适应疫情防控形势的变化。〖贰〗、022年11月25日武汉市并没有整个封城。2022年11月25日,武汉市并未采取整个...

返回顶部