【山西地区疫情最新,山西地区疫情最新消息】

山西防疫最新消息

大同市疫情防控动态新增病例情况 11月12日0时至24时,新增确诊病例19例(平城区12例、云冈区6例、浑源县1例),无症状感染者12例(平城区3例、云冈区9例)。

【山西地区疫情最新,山西地区疫情最新消息】-第1张图片

来(返)平人员及货车要主动配合防疫工作,不隐瞒行程、不规避检查,离平人员须持48小时核酸检测阴性证明,来(返)平人员须执行山西省疫情防控工作10项35条实施意见的规定,货车司乘人员实行“第一落点”核酸检测,分类管控、闭环管理。

山西省防疫要求 健康监测:考前14天,考生需进行自我健康监测,并填写《健康状况监测登记表》。健康码要求:考生需提前申领当地健康码,确保考试当天健康码为绿码。行程限制:考前14天内,考生应避免前往中高风险地区,如有相关旅居史,需提前报备并遵守当地防疫政策。

10人阳性!山西发布最新传染病疫情

〖壹〗、月18日,山西省发布了最新的传染病疫情信息,其中晋城市和运城市报告了多例核酸检测呈阳性的病例,共计10人。以下是疫情的具体情况及防控要求:晋城市疫情情况:晋城市报告了4例核酸检测呈阳性的病例。涉及从太原乘坐D3369火车到达晋城后返回的人员,以及从晋城乘D7854次火车回程的人员。

〖贰〗、山西晋中警方已对隐瞒行程并引发疫情传播风险的王某贵立案侦查,其涉嫌妨害传染病防治罪,将依法追究法律责任。事件背景与核心事实2022年10月5日,山西省晋中市祁县在常态化核酸检测中发现一名初筛阳性人员。

〖叁〗、呼吸道传染病疫情防控需求推动防护行为 传染病流行态势上升:中国疾控中心2025年10月14日数据显示,全国急性呼吸道传染病疫情虽总体处于较低水平,但呈现缓慢上升趋势,鼻病毒、呼吸道合胞病毒和肠道病毒等活动增强。

〖肆〗、马某等人的行为引发疫情传播,导致124人感染新冠病毒,其中包括重型病例2人、普通型2人、轻型55人、无症状感染者65人。所有感染者现已全部治愈。

〖伍〗、病毒传播能力变弱的原因数据体现疫情传播能力下降:2月1号中国疾病预防控制中心发布《全国新型冠状病毒感染疫情情况》,多项数据表明疫情传播能力随时间大幅下降。

截至10月27日24时新型冠状病毒肺炎疫情最新情况

江苏扬州疫情严重。通过查询相关公开信息显示截至10月27日24时新型冠状病毒肺炎疫情最新情况,江苏省卫健委10月28日发布10月27日0-24时,江苏新增本土确诊病例10例(南京市10例,1例为无症状感染者转为确诊病例,4例为集中隔离点发现,3例为社区筛查发现,2例为居家隔离发现)。以上人员均在定点医院隔离治疗。

022年10月27日河北省新型冠状病毒肺炎疫情情况2022年10月27日0—24时,河北省新增新型冠状病毒肺炎确诊病例1例;新增无症状感染者20例,其中保定市4例、张家口市3例、唐山市3例、石家庄市2例、沧州市2例、邢台市2例、承德市1例、廊坊市1例、邯郸市1例、秦皇岛市1例。

眉山市新型冠状病毒肺炎疫情最新情况10月27日0—24时,眉山市新增本土确诊病例1例。新增本土确诊病例情况:病例1,为省外返眉人员,在居家隔离医学观察中发现,于10月24日抵眉,10月27日核酸检测阳性,诊断为确诊病例,已闭环转至定点医院隔离治疗。该病例相关风险人员均已落实管控措施,疫情风险总体可控。

福建省新型冠状病毒肺炎疫情情况本地疫情10月27日0~24时,福建省报告新增本土确诊病例13例。点击查看:当日报告新增本土无症状感染者163例。全省本土确诊病例近来住院67例,无死亡病例;现有本土无症状感染者尚在接受集中隔离医学观察386例。

022年10月27日0—24时,石家庄长安区新增2例无症状感染者。

五莲县新增1例新冠肺炎确诊病例、4例无症状感染者10月27日0时至24时,我县新增1例新冠肺炎确诊病例、4例无症状感染者。解某某,家住洪凝街道河西居委会。家庭成员与首例确诊病例赵某某有时空轨迹交集,经专家组会诊为新冠肺炎确诊病例。耿某某,家住洪凝街道育才佳园。

截至1月9日24时新型冠状病毒肺炎疫情最新情况

累计报告确诊病例87433例,现有疑似病例1例。密切接触者追踪与管理:累计追踪到密切接触者924062人。尚在医学观察的密切接触者26077人。无症状感染者情况:新增无症状感染者27例,其中境外输入13例。当日转为确诊病例33例,其中境外输入4例。当日解除医学观察7例,其中境外输入6例。尚在医学观察无症状感染者470例,其中境外输入256例。

四川全省情况:1月12日0 - 24时,四川无新增新型冠状病毒肺炎确诊病例,无新增治愈出院病例,无新增疑似病例,无新增死亡病例。截至1月12日24时,全省累计报告新型冠状病毒肺炎确诊病例1345例(其中境外输入754例),累计治愈出院1307例,死亡3例,近来在院隔离治疗35例,403人尚在接受医学观察。

新增确诊病例:全国31个省(自治区、直辖市)和新疆生产建设兵团报告新增确诊病例194例。境外输入病例75例(分布:福建19例,广东15例,上海14例,江苏6例,浙江6例,天津3例,四川3例,北京2例,山东2例,重庆2例,辽宁1例,云南1例,陕西1例)。

相关推荐

  • 开挂辅助工具“山西扣点点外卦软件”可以开挂作弊

    开挂辅助工具“山西扣点点外卦软件”可以开挂作弊

    【无需打开直接搜索;操作使用教程:1、界面简单,没有任何广告弹出,只有一个编辑框。2、没有风险,里面的黑科技,一键就能快速透明。3、上手简单,内置详细流程视频教学,新手小白可以快速上手。4、体积小,不占用任何手机内存,运行流畅。山西扣点点外卦软件详细了解请添加《》(加...

    2026/03/09
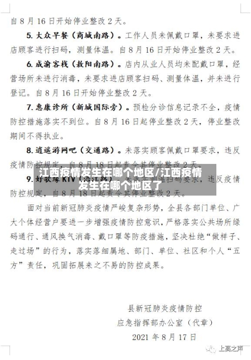
  • 江西疫情发生在哪个地区/江西疫情发生在哪个地区了

    江西疫情发生在哪个地区/江西疫情发生在哪个地区了

    现在江西哪些地方有疫情〖壹〗、现在江西南昌、九江有疫情。根据最新资料显示,截至2022年12月9日,江西地区现有确诊15例,分布在南昌和九江,防疫管控要求是市民非必要不前往涉疫地区。〖贰〗、022年3月27日0-24时,江西省疫情概况如下:新增本土确诊病例:新增1例,位于南昌市,为隔离观察的密接人员中发现,临床分型为轻型。新增治愈出院:7例,均在南昌市。累...

  • 3分钟教程“随意玩到底是不是有透视挂吗”详细分享装挂

    3分钟教程“随意玩到底是不是有透视挂吗”详细分享装挂

    >您好:”确实真的有挂,软件加客服群【】确实是有挂的,很多玩家在这款游戏中打牌都会发现很多用户的牌特别好,总是好牌,而且好像能看到其他人的牌一样。所以很多小伙伴就怀疑这款游戏是不是有挂,实际上这款游戏确实是有挂的,添加客服微信【】安装软件.1.推荐使用‘”确实真的有挂,通过添加客服微信【】安装这个软件.打开.2.在"设置DD辅助功能...

    2026/03/09
  • 今日教程“微乐二七王开挂教程”科技辅助神器手机版

    今日教程“微乐二七王开挂教程”科技辅助神器手机版

    【无需打开直接搜索照片中;操作使用教程:今日教程“微乐二七王开挂教程”科技辅助神器手机版1、界面简单,没有任何广告弹出,只有一个编辑框。2、没有风险,里面的黑科技,一键就能快速透明。3、上手简单,内置详细流程视频教学,新手小白可以快速上手。4、体积小,不占用任何手机内存,运行流畅。...

    2026/03/09
  • 一键必胜“微乐麻将有挂吗?”开挂辅助

    一键必胜“微乐麻将有挂吗?”开挂辅助

    了解更多开挂安装加图片号微乐麻将有挂吗?是一款可以让一直输的玩家,快速成为一个“必胜”的ai辅助神器,有需要的用户可以加我微下载使用。微乐麻将有挂吗?可以一键让你轻松成为“必赢”。其操作方式十分简单,打开这个应用便可以自定义大贰小程序系统规律,只需要输入自己想要的开挂功能,一键便可以生成出大贰小程序专用辅助器,不管你是想分享给你好友或者大贰小程序...

    2026/03/09
  • 我来教大家“wepoker透视软件作弊辅助挂”详细透视辅助教程官方正版下载

    我来教大家“wepoker透视软件作弊辅助挂”详细透视辅助教程官方正版下载

    >>您好:wepoker透视软件作弊辅助挂加扣扣群确实是有挂的,很多玩家在这款游戏中打牌都会发现很多用户的牌特别好,总是好牌,而且好像能看到其他人的牌一样。所以很多小伙伴就怀疑这款游戏是不是有挂,实际上这款游戏确实是有挂的,添加客服微信【】安装软件.1.推荐使用‘wepoker透视软件作弊辅助挂,通过添加客服安装这个软件.打开...

    2026/03/09
  • 教程开挂辅助“贵州翻鸡麻将开挂怎么弄”揭秘透视辅助万能挂用法

    教程开挂辅助“贵州翻鸡麻将开挂怎么弄”揭秘透视辅助万能挂用法

    您好:贵州翻鸡麻将开挂怎么弄这款游戏是可以开挂的,软件加【添加图中QQ群】确实是有挂的,很多玩家在这款游戏中打牌都会发现很多用户的牌特别好,总是好牌,而且好像能看到其他人的牌一样。所以很多小伙伴就怀疑这款游戏是不是有挂,实际上这款游戏确实是有挂的,添加QQ客服【添加图中QQ群】安装软件.1.贵州翻鸡麻将开挂怎么弄这款游戏是可以开挂的,确实是有挂的,通过添...

    2026/03/09
  • 分享实测“微乐广东麻将万能开挂器通用版”开挂(透视)辅助教程

    分享实测“微乐广东麻将万能开挂器通用版”开挂(透视)辅助教程

    >亲,微乐广东麻将万能开挂器通用版这款游戏原来确实可以开挂,详细开挂教程1、起手看牌2、随意选牌3、控制牌型4、注明,就是全场,公司软件防封号、防检测、 正版软件、非诚勿扰。2025首推。全网独家,诚信可靠,无效果全额退款,本司推出的多功能作 弊辅助软件。软件提供了各系列的麻将与棋 牌辅助,有...

    2026/03/09
  • 开挂辅助工具“微乐云南麻将万能开挂器!辅助神器插件下载

    开挂辅助工具“微乐云南麻将万能开挂器!辅助神器插件下载

    >>您好:微乐云南麻将万能开挂器加扣扣群确实是有挂的,很多玩家在这款游戏中打牌都会发现很多用户的牌特别好,总是好牌,而且好像能看到其他人的牌一样。所以很多小伙伴就怀疑这款游戏是不是有挂,实际上这款游戏确实是有挂的,添加客服微信【】安装软件.1.推荐使用‘微乐云南麻将万能开挂器,通过添加客服安装这个软件.打开.2...

    2026/03/09
  • 软件分享“齐聚天下怎么开挂,开挂有什么功能”(透视)其实确实有挂

    软件分享“齐聚天下怎么开挂,开挂有什么功能”(透视)其实确实有挂

    您好:齐聚天下怎么开挂,开挂有什么功能这款游戏是可以开挂的,软件加【添加图中QQ群】确实是有挂的,很多玩家在这款游戏中打牌都会发现很多用户的牌特别好,总是好牌,而且好像能看到其他人的牌一样。所以很多小伙伴就怀疑这款游戏是不是有挂,实际上这款游戏确实是有挂的,添加QQ客服【添加图中QQ群】安装软件.1.齐聚天下怎么开挂,开挂有什么功能这款游戏是可以开挂的,...

    2026/03/09
返回顶部