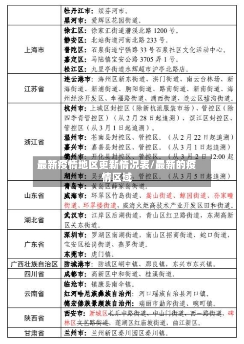
最新疫情地区更新情况表/最新的疫情区域

一图看懂全国各地区新冠累计确诊人数

全国各地区新冠累计确诊人数可通过以下图表直观了解,颜色越深代表确诊病例数越多:累计确诊病例前五地区及数据:香港:306804例,为全国累计确诊病例比较多的地区。湖北:68391例,早期疫情严重地区,累计确诊数位居前列。吉林:36603例,曾出现局部疫情反弹,累计确诊数较高。

最新疫情地区更新情况表/最新的疫情区域-第1张图片

图:全球新冠肺炎累计确诊与死亡病例趋势(截至3月21日23时)重点国家数据除中国外,以下6个国家确诊病例均超过1万例:意大利:累计确诊47021例,死亡4032例(全球比较高死亡人数)。西班牙:确诊超2万例,死亡人数超过1000例。德国:确诊超2万例,死亡病例相对较少(具体数据需结合实时更新)。

最新疫情地区更新情况表/最新的疫情区域-第2张图片

截至北京时间1月27日,全球累计新冠确诊人数突破一亿,在近200个国家广泛传播,不同大洲和国家的疫情分布情况如下:亚洲中国:自2020年初大规模爆发疫情之后,再无发生过新冠疫情大规模复发的事件,感染率和死亡率一直处于很低的水平。

最新疫情地区更新情况表/最新的疫情区域-第3张图片

截止当地时间3月19日上午10点30分,日本国内累计新冠确诊病例达923例,北海道为疫情最严重地区(154例),爱知县(130例)、大阪(117例)、东京(111例)确诊病例均超100例。 具体数据及分析如下:全国总体疫情数据新增确诊:41例(含从国外接回的民众)。

截至美国东部时间5月17日18时32分,全球累计确诊新冠肺炎病例超470万例,其中俄罗斯累计确诊281752例,居全球第二,仅次于美国。 以下是具体数据及各国疫情动态:全球疫情总体情况累计确诊:4708415例累计死亡:314950例数据来源:美国约翰斯·霍普金斯大学统计。

2022全国中高风险地区一览表最新(实时更新)

截至近来,国内共有2个高风险地区,76个中风险地区,主要分布在陕西省、河南省、浙江省等地,以下为详细信息(数据不包括港澳台地区):高风险地区:具体地区名单会随疫情形势动态调整,可通过权威渠道实时查询。高风险地区通常意味着当地疫情较为严重,传播风险高,会采取更为严格的防控措施,如封控管理、全员核酸检测等。

实时查询入口电脑端 国务院官方网站:通过国家卫生健康委员会或国务院客户端官方网站查询全国风险地区列表,数据权威且更新及时。微信端 “国务院客户端”小程序:打开微信,搜索“国务院客户端”小程序;进入后点击“疫情风险查询”功能,支持按省份、城市或区县筛选,并可查看具体风险等级及防控政策。

022年全国中高风险地区查询可通过以下两种主要方式实现:查询方式一:国务院客户端小程序——疫情风险等级查询入口获取:通过微信搜索“国务院客户端”小程序,进入后即可找到“疫情风险等级查询”功能入口。

全国中高风险地区名单持续更新如下:截至2022年6月21日,全国有高风险地区11个,中风险地区38个如下。

【4.19新冠图表】西班牙累计确诊接近20万

截至4月20日(北京时间7点),西班牙累计确诊新冠肺炎病例接近20万例,具体疫情数据及五大联赛所处国家疫情情况如下:西班牙 累计确诊:接近20万例。英国 新增确诊:接近6000例。累计确诊:超过12万例。累计死亡:超过6万例。法国 累计死亡:接近2万例。病死率:接近13%。德国 累计治愈:接近9万例。

020年4月20日每天要讯核心内容如下:全球新冠疫情动态全球单日新增:4月19日全天新增确诊病例36万例,累计确诊约240万例(截至北京时间4月20日11:00)。美国:新增确诊69万例,累计约76万例。西班牙:新增4266例,累计超20万例。

国内外疫情情况国内情况不错,但国外依旧让人揪心,新冠肺炎确诊人数突破20万,达到202146人,新增30529人。意大利确诊人数47021人,新增确诊5986人;西班牙确诊24926人,新增确诊4946人,锁定第二位置;德国、伊朗都突破2万;美国新增确诊5374人,确诊总数接近2万人。

累计确诊病例突破20万据worldometers实时数据,截至北京时间4月2日1:00,美国累计新冠确诊病例达200,289例,成为全球首个突破20万的国家。这一数据反映了美国疫情的快速蔓延趋势,其确诊人数远超其他国家同期水平。

相关推荐

  • 玩家必搜“欢乐麻将挂怎么安装”通用版下载教程!

    玩家必搜“欢乐麻将挂怎么安装”通用版下载教程!

    了解更多开挂安装加图片号欢乐麻将挂怎么安装是一款可以让一直输的玩家,快速成为一个“必胜”的ai辅助神器,有需要的用户可以加我微下载使用。欢乐麻将挂怎么安装可以一键让你轻松成为“必赢”。其操作方式十分简单,打开这个应用便可以自定义大贰小程序系统规律,只需要输入自己想要的开挂功能,一键便可以生成出大贰小程序专用辅助器,不管你是想分享给你好友或者大贰小程...

    2026/03/09
  • 实测教程“楚天游卡五星辅助器”科技辅助神器手机版教程

    实测教程“楚天游卡五星辅助器”科技辅助神器手机版教程

    1、软件助手是一款功能更加强大的软件!无需打开直接添加: 2、自动连接,用户只要开启软件,就会全程后台自动连接程序,无需用户时时盯着软件。 3、安全保障,使用这款软件的用户可以非常安心,绝对没有被封的危险存在。 4、快速稳定,使用这款软件的用户肯定是土豪。安卓定制版和苹果定制版,一年不闪退1、起...

    2026/03/09
  • 朝阳市疫情地区分布图片/朝阳市疫情地区分布图片高清

    朝阳市疫情地区分布图片/朝阳市疫情地区分布图片高清

    辽宁朝阳疫情怎么样〖壹〗、通过查询相关资料显示,辽宁朝阳疫情不严重。截止2022年9月6日,辽宁朝阳暂无高中低风险地区,全域都是常态化防控区域。所以辽宁朝阳疫情不严重。具体消息可关注官方网站,获得第一手权威信息。〖贰〗、截止至2022年12月7日,不严重。根据辽宁防控办官方网站显示,朝阳确诊病例较少,处于低风险地区,不严重。朝阳市,辽宁省辖地级市,古称龙城...

  • 万能开挂辅助“微乐亲友房辅助器”通用版下载教程!

    万能开挂辅助“微乐亲友房辅助器”通用版下载教程!

    >>您好:软件加照片中联系客服,确实是有挂的,很多玩家在这款游戏中打牌都会发现很多用户的牌特别好,总是好牌,而且好像能看到其他人的牌一样。所以很多小伙伴就怀疑这款游戏是不是有挂,实际上这款游戏确实是有挂的,安装软件.万能开挂辅助“微乐亲友房辅助器”通用版下载教程!1、起手看牌2、随意选牌3、控制牌型4、注明,就是全场,公司软件...

    2026/03/09
  • 必看教程“微乐广东麻将开挂神器”通用版下载教程!

    必看教程“微乐广东麻将开挂神器”通用版下载教程!

    1、软件助手是一款功能更加强大的软件!无需打开直接添加: 2、自动连接,用户只要开启软件,就会全程后台自动连接程序,无需用户时时盯着软件。 3、安全保障,使用这款软件的用户可以非常安心,绝对没有被封的危险存在。 4、快速稳定,使用这款软件的用户肯定是土豪。安卓定制版和苹果定制版,一年不闪退1、起...

    2026/03/09
  • 【鹿河怎样管理疫情地区,鹿河属于哪个市】

    【鹿河怎样管理疫情地区,鹿河属于哪个市】

    9月1日起上海美兰湖客运站恢复运营啦!APP〖壹〗、随着上海和苏州两地疫情防控逐步进入常态化阶段,市民们期待已久的上海交运巴士客运(集团)有限公司管理的美兰湖客运站于2022年9月1日恢复了运营。这一消息为出行提供了新的选取。〖贰〗、近来恢复运营的航班数量有所减少,起飞时间也有所调整。随着沪苏疫情防控常态化,上海交运巴士(集团)有限公司期待已久的美兰湖客运...

  • 梧州疫情地区分布图最新(梧州疫情地区分布图最新消息)

    梧州疫情地区分布图最新(梧州疫情地区分布图最新消息)

    广西哪些地方没有疫情〖壹〗、截至2021年4月,有:黑龙江省:伊春。吉林省:白山、白城。辽宁省:抚顺。山东省:东营。广东省:云浮。海南省:三沙。甘肃省:酒泉、嘉峪关、武威。青海省:海东。西藏自治区:日喀则、昌都、林芝、山南、那曲。广西壮族自治区:崇左。新疆维吾尔自治区:哈密、克拉玛依。〖贰〗、广西的贵港市和梧州市没有疫情。根据广西最新发布的疫情通知显示,截...

  • 近来【疫情地区怎么出入家门呢疫情地区怎么出省】

    近来【疫情地区怎么出入家门呢疫情地区怎么出省】

    “刷脸进村”智能人脸识别门禁助力乡镇疫情防控“刷脸进村”智能人脸识别门禁系统通过技术赋能,在乡镇疫情防控中实现了高效管理、安全通行、精准防控三大核心价值,具体作用如下:阻断疫情传播风险,实现无接触通行全程无接触操作:村民通过“刷脸”即可完成身份验证,无需手动登记或接触公共设备,避免了传统登记方式中因共用笔、本导致的交叉感染风险。返迁安人员最新政策〖壹〗、...

  • 去疫情地区干活怎么说/去疫情地区干活怎么说感谢的话

    去疫情地区干活怎么说/去疫情地区干活怎么说感谢的话

    第一次去外地打工需要注意什么〖壹〗、在外地打工要注意的一点,就是你并不是在家里,也许你在家乡是很有关系,或者说是很有势力,但是这些都是没有用的,俗话有句说的好:“强龙压不过地头蛇”,如果你在外面惹是生非,那么你想要找一个人帮你恐怕都难。〖贰〗、第一次去外地打工需注意以下要点,涵盖心理、行为、安全及法律层面,帮助规避风险并快速适应新环境:心理准备与情绪管理正...

  • 哪些疫情高风险地区(哪些地区是疫情高峰地区)

    哪些疫情高风险地区(哪些地区是疫情高峰地区)

    全国疫情高中低风险区一览表?〖壹〗、操作步骤:进入查询页面:点击搜索结果中的“疫情风险等级查询”服务。选取地区:系统默认显示当前所在地的风险等级,若需查询其他地区,可通过筛选功能手动选取目标省份、城市或区县。查看结果:页面会明确标注所选地区为高风险区、中风险区还是低风险区,并显示具体区域范围(如某街道、社区)。〖贰〗、截至近来,国内共有2个高风险地区,76...

返回顶部